Chip Features
Operating voltage: 6V to 28V
Large signal bandwidth:> 20MHz
3rd harmonic suppression:40dBc @ 10M / 10Vpp / 50Ωload 50dBc @ 5M / 10Vpp / 50Ωload 60dBc @ 2M / 10Vpp / 50Ωload 76dBc @ 500K / 10Vpp / 50Ωload
2nd harmonic suppression:55dBc @ 10M / 10Vpp / 50Ωload 60dBc @ 5M / 10Vpp / 50Ωload 70dBc @ 2M / 10Vpp / 50Ωload 80dBc @ 500K / 10 Vpp /50Ωload
Operating current externally set, digitally controllable
Slew rate:500 V/μs
Maximum differential output:2x operating voltage -6V@50Ωload
TTL / CMOS compatible
Temperature range -40°C to +105°C
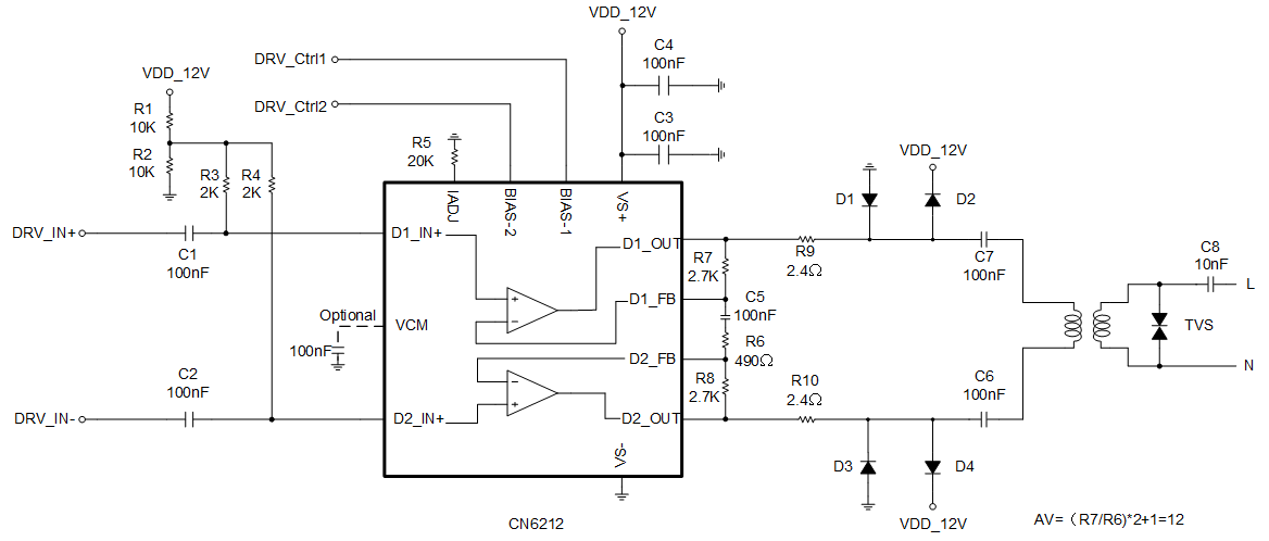
Typical Applications

Ordering Information
Product Number | Package | Quantity/Tape |
CN6212 | QFN5X4-24L | 4000/Tape |
CN6212A | QFN4X4-16L | 5000/Tape |