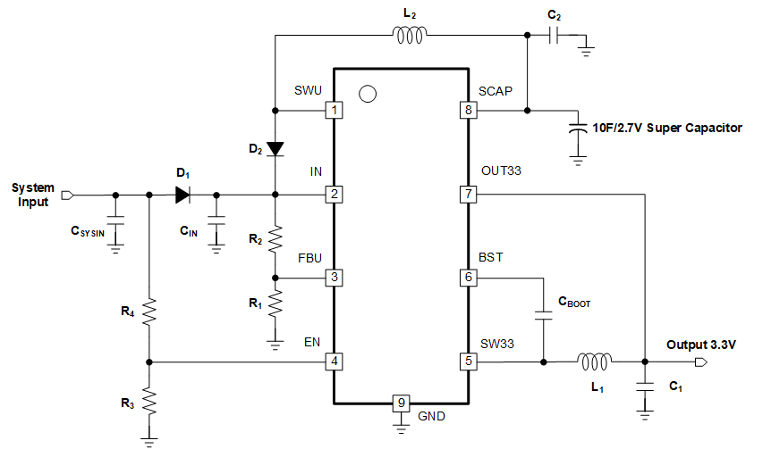
Chip Features
3-Channel PMU: Buck, Boost, Super Capacitor Charger
Buck Wide Input from 5V to 38V with 42V Standoff
3.3V/800mA Output Capability Buck
12V/450mA Output Capability Boost at 2.5V Input
Fixed Buck Output Voltage and Adjustable Boost Output Voltage
Linear Charger for Super Capacitor with 60mA CC Current
1% Accuracy CV Voltage for Charger
Up to 91% efficiency
Enable pin to set Power Down Threshold
Auto-alternated Boost Mode and Charger Mode
Hic-cup Mode OCP protections
Thermal Shutdown
Typical Applications

Ordering Information
Product Number | Package | Marking | Quantity/Tape |
CN8913EHR | ESOP8L | CN8913 YYWW | 4000/Tape |
CN8913DDR | DFN3X3-10L | CN8913 YYWW | 5000/Tape |